
Table of Contents:
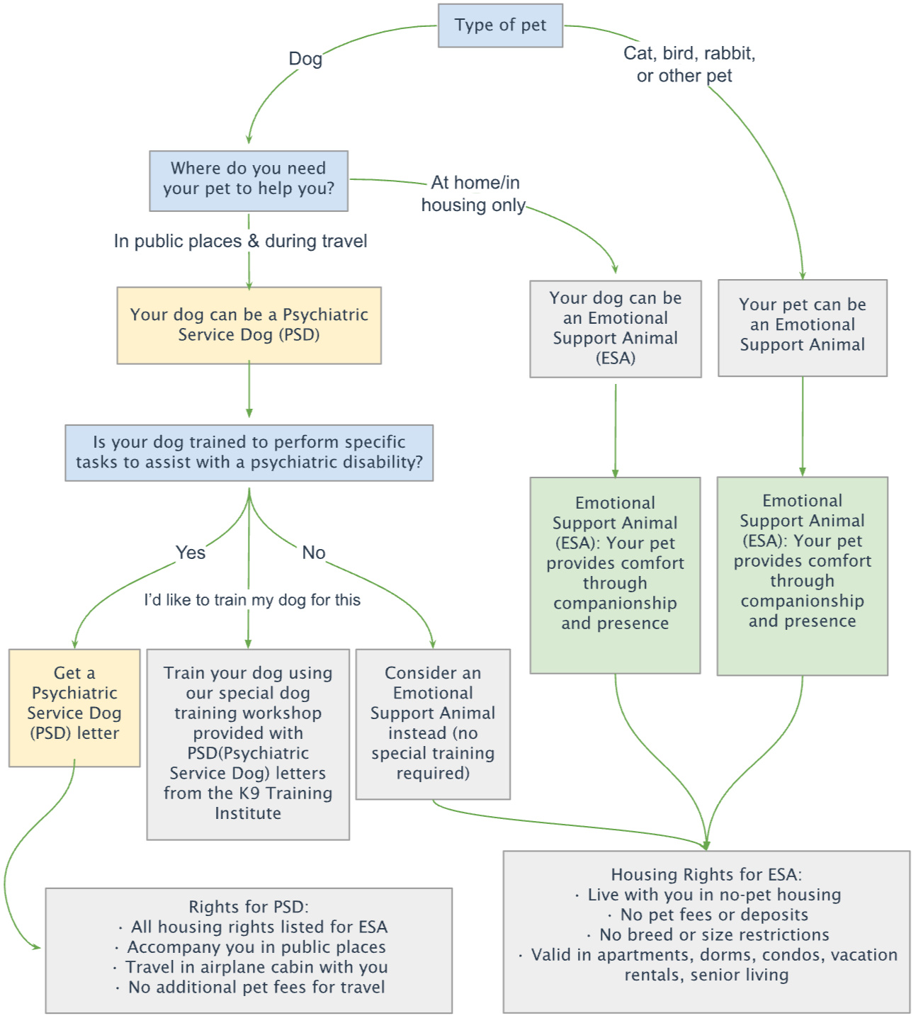
There's a lot of confusion about "service dogs" - and for good reason. The term is used to describe several different types of animals โ each with very different legal rights and requirements.Here's what most people don't realize: there are actually two separate components to any support animal:1. What your dog can do - the training and tasks they perform
2. Your legal documentation - the paperwork that gives you specific rightsDifferent combinations of these two components give you different options:โข Emotional Support Animals (ESAs) - documentation for housing rights, no special training requiredโข Psychiatric Service Dogs (PSDs) - documentation for full public access + task training requiredThe good news? You don't need both components at once. You can get documentation first and train later, or vice versa. Most importantly: neither option has to cost thousands of dollars or take months of your time.๐ก Good to know: Any dog of any breed can be your ESA or PSD. This handbook is relevant whether you have a dog already, or are about to get one.This handbook will show you exactly what you need and how to get it affordably.Ready? Let's break it down.
Here's the key difference:๐ An ESA (Emotional Support Animal) gives you housing rights - meaning you can live with your dog (or other pet) anywhere, even in buildings or campuses that have a โno-petsโ policy. No pet fees, no "pet rent," no deposits.โ What you need: Just an ESA letter from a licensed mental health professional. No special training required - just a well-behaved dog.โ Immediate benefit: Once you get the letter, you can immediately request your deposit back and stop paying pet fees right away.Below youโll find information on how to get a legitimate letter and how to communicate with your landlord or dorm manager.๐ฆฎ A PSD (Psychiatric Service Dog) gives you everything an ESA provides PLUS full public access rights - restaurants, stores, hotels, anywhere the public can go. Your PSD can also fly in the cabin with no extra charge with most airlines. (check the specific airlineโs requirements for service animals before booking).โ What you need:1. Your dog must be trained to perform specific tasks related to your condition
2. A PSD letter from a licensed mental health professional
3. Your dog must be extremely well-behaved in publicโ The good news: You can train your dog yourself at home (saving $15,000-$30,000 in professional trainers). Continue reading to learn more.

You might be surprised by how many conditions qualify. It's not just "major disabilities" - common mental health conditions like anxiety, depression, ADHD, and PTSD all count.Conditions that commonly qualify:โข ADHD and autism spectrum disorder
โข Anxiety disorders (including social anxiety, panic disorder, GAD)
โข Depression and bipolar disorder
โข PTSD and trauma-related conditions
โข OCD and phobias
โข And more...๐ For a complete list of qualifying conditions, click hereThe key requirement is that your condition substantially affects your daily life - and a licensed mental health professional determines whether you qualify during an evaluation.Do you need a dog right now?No! You can start the process of getting your documentation, and get a dog later which you can train at home.Documentation consists of a letter written by a mental health professional approving your requirement of a service or support dog - not about a specific dog. This means you can:โข Get evaluated and receive your letter first
โข Then get a dog later (or certify your current dog)
โข Have documentation ready whenever you need it
โข Get your documentation once - no need for new documentation if you get a new dogIn fact, we recommend getting your documentation as soon as possible - we've seen too many people scramble to get their documentation last minute, and end up with limited housing options or paying pet fees and deposits.Many people find this helpful when planning to adopt or when preparing for a move to new housing."Can any dog be my emotional support or psychiatric service dog?"Yes! The documentation is for you. Once you get it, your current dog or any dog you get, of any breed, can be your emotional support dog, or be trained to be a psychiatric service dog.
For ESAs: No training is required at all. Your pet just needs to provide emotional support and be reasonably well-behaved.For PSDs: Your dog must be trained to perform at least one specific task related to your condition. Some examples:โข Reminding you to take medication
โข Applying deep pressure during anxiety attacks
โข Interrupting panic attacks or dissociative episodes
โข Alerting you to emotional distress before it escalatesHere's the good news: You can train these specific tasks yourself at home, saving $15,000-$30,000 on full training programs by expensive service dog trainers. Find out more here.๐ก Side note on public behavior:While it's not legally required, you'll want your PSD to be well-behaved in public for your own peace of mind (and to avoid unwanted attention).The good news? You can train your dog at home to be just as obedient as any professionally-trained service dog. Read more about it here.
Documentation from a licensed mental health professional helps others understand and respect the important role your pet plays in your well-being.This letter officially validates your need for support and the vital assistance your pet provides.Your documentation needs to include:๐ Mental health professionalโs full name and credentials
๐ License type, number, and state of practice
๐ Professional contact information and practice address
๐ A clear statement of your need for an ESA/PSD
๐ Description of how the animal assists you
๐ Current date and original signature
๐ The type of pet you ownFor housing, this documentation supports your right to live with your animal under the Fair Housing Act. It applies across all housing types, including:๐ ฟ Rental apartments and houses
๐ ฟ College dormitories
๐ ฟ Condominiums and co-ops
๐ ฟ Vacation rentals and AirBnB stays
๐ ฟ Senior living facilitiesFor PSDs, the documentation additionally helps with air travel under the Air Carrier Access Act, ensuring cabin access and preventing separation during flights.
There are two major issues to consider when it comes to training:1. Overall behavior and obedience.You want to avoid harming people, property, or people doubting the legitimacy of your dog's status as an emotional support animal or psychiatric service dog.2. Specific Tasks:If you want your dog to become a Psychiatric Service Dog (PSD) and enjoy the extra benefits over an ESA, your dog will need to be trained on specific tasks that help you with your conditions, for example: reminding you to take medication or interrupting a panic attack.The specific tasks vary from person to person, depending on your condition or disability.The good news: you don't need complete (and expensive) service training programs, you can train your dog on the specific tasks your condition requires, and you can do so at home (there's no required certificate or proof of training).Note: when exercising your benefits of a PSD - no one is allowed to ask about your condition or disability. They are, however, allowed to ask about what task the dog is trained to perform.๐ก Due to the confusion regarding task training, we've created a first-of-its-kind online PSD-specific program that will help you:1. Figure out the tasks you need your dog to perform based on your conditions.2. Build a customized training plan for you based on those tasks, that you can do at home.3. Provide the full training materials for you to follow during training so you do not need a professional trainer.For more about this unique package, read here.
Let's be honest: most people think the only way to get a service dog means spending $15,000-$30,000 on professional training. And if you're starting from scratch - finding a therapist, scheduling appointments, getting documentation, figuring out training - it can feel overwhelming and expensive.But here's what most people don't realize:๐ฆฎ For training:ESAs: No training required - you're all set.PSDs: You only need to train your dog for the specific tasks related to your condition. You don't need a full $15,000-$30,000 professional service dog training program.Here's the difference:โ Full professional service dog training: 6-24 months, daily sessions, specialized facility, $15k-$30kโ Task-specific training at home: A few weeks to a few months, 15 minutes per dayThe law allows owner-trained service dogs - meaning you can train your own dog at home and still have full legal rights as long as the dog performs the required tasks.What about obedience and public behavior?While only task training is legally required for PSDs, you'll want your dog to be well-behaved in public.The good news: with the right training methods, any dog (any breed, any age) can learn the same level of obedience as professionally-trained service dogs - in just 10-15 minutes per day at home.This isn't basic pet training - these are the same techniques professional service dog trainers use, adapted for home training.๐ For documentation:๐ Remote mental health evaluations are now legally recognized - meaning you can meet with a licensed professional via video call๐ This saves time, travel costs, and the frustration of working with someone unfamiliar with support animal documentationโ Make sure your provider: โ Is licensed in your state, โ specializes in ESA/PSD evaluations, and โ provides documentation that meets all legal requirements (check our documentation checklist below).Of course, no one said saving thousands on a service dog will be easy:You need to find a legitimate remote provider (many are scams), verify the documentation meets legal standards, source proper task training methods, and learn professional-grade obedience techniques.๐ซ One mistake - like an invalid letter format or incomplete training - can cost weeks and hundreds of dollars to fix.โจ A simpler option:We've built an all-in-one package specifically for this - here's a quick description of it:โ โ One-stop shop: no more confusion about the process: need training? We got it. Need Documentation? No Problem. Need Expert Support? We're here.โ โ We help you figure out what training you need (and what you don't) and build a customized fast-track training plan, built by professional service dog behaviorists.โ โ We help you figure out the required documentation, match you with pre-vetted licensed professionals in your state and schedule a quick online assessment. Your documentation will arrive in 48 hours after the call.โ โ You get ongoing tech-based support to give you peace of mind about your experience with your ESA or PSD out in the world, helping you navigate any situation, legal questions and challenges.โ โ We make communication with landlords, airlines and others easy with scripts and letter templates proven to make things smooth and easy.It's the only complete solution we're aware of that combines professional-grade training, legitimate mental health evaluation, legally-compliant documentation, and the peace of mind of ongoing support, and in one place.We take the confusion out of the process, and give you the confidence you deserve.โ If you want to learn more about this option, click here - or keep reading to understand your legal rights, how to communicate with landlords, and how to avoid scam services.
The Fair Housing Act provides essential protections for individuals with support animals. Under this law:โ
Housing providers must make reasonable accommodations
โ
No pet fees or deposits can be charged - if you already had a deposit, presenting an ESA or PSD letter can help you get it back immediately.
โ
No breed or size restrictions apply to support animals
โ
Your privacy regarding medical information is protected. This means you don't need to expose your specific struggle; providing your recommendation letter is enough.๐ ฟ These rights apply to:โ Rental properties
โ Condominiums
โ College housing
โ Senior living facilities
โ Vacation rentals
โ AirBnB stays๐ช For PSDs, the Americans with Disabilities Act (ADA) provides public access rights:โ Restaurants, cafes, and food establishments
โ Retail stores and shopping centers
โ Hotels and other lodging
โ Hospitals, clinics, and medical facilities
โ Government buildings and offices
โ Banks and financial institutions
โ Gyms, theaters, and entertainment venues
โ Public transportation
โ Most workplaces (as reasonable accommodation)
โ
Your privacy regarding medical information is protected. This means you don't need to expose your specific struggle - in fact, owners or staff may not ask you about your conditions - they can only ask what task your dog is trained to help you with.
โ๏ธ For PSDs, the Air Carrier Access Act ensures:โ All the housing rights included with ESA letters.
โ Cabin access during flights
โ No additional pet fees
โ Protection from cargo hold requirements
โ Recognition of your PSDs essential role
Letโs start by understanding which health professionals can help you.
For both ESA and PSD recommendation letters, you will need a professional who is one of the following:- Licensed Clinical Social Workers (LCSW)
- Licensed Professional Counselors (LPC)
- Licensed Marriage and Family Therapist (LMFT)
- Therapists (LMFT)
- Psychiatrists (MD)
- Clinical Psychologists (PhD/PsyD)Verification Steps:
โ Visit your state's licensing board website
โ Verify current license status and standing
โ Research professional background and experience
โ Confirm experience with support animal documentation
โ Check specialization areas and expertisePicking the right person - what questions to ask?
โบ "What is your experience with support animal documentation?"
โบ "Are you familiar with current housing and travel regulations?"
โบ "How do you evaluate support animal needs?"
โบ "What is your process for providing documentation?"
โบ "Do you offer ongoing support if needed?"Remember: Your dog does not need to be registered anywhere, as long as you have an ESA/PSD letter.The easy wayโฆHere at K9 Training Institute we've curated a list of pre-screened mental health professionals in your state and trained them to provide the best assessment process.
We'll also help you prepare for the evaluation so you understand the process.Our process is simple:โ 1๏ธโฃ Fill in a quick form
โ 2๏ธโฃ Get matched with a pre-vetted mental health professional in your state
โ 3๏ธโฃ Hop on a quick Zoom call
โ 4๏ธโฃ Get your letter up to 48 hours after the call.
โ 5๏ธโฃ Get training and ongoing supportโน๏ธ Learn more about our unique ESA/PSD package here
โ
๐ก๏ธ Recommendation letters from the therapists pre-vetted by the K9 Training Institute comply with the above documentation requirements.Beyond documentation, we also help you figure out the required training for your dog and teach you to train at home.Our 24/7 tech-based ongoing support makes sure you have peace of mind and confidence while enjoying the benefits of your ESA or PSD.Click the button below to get your worry-free recommendation letter and everything else you need from the K9 Training Institute:
Nervous about exercising your rights? Use These Templates to Communicate with Your Landlord about your ESA/PSD, or Airline About Your PSD.
Housing Request Template:
Dear[Property Manager/Landlord],
I am writing regarding my intention to live with my emotional support/psychiatric service animal at[property address]. As someone with a disability, my support animal provides essential assistance as documented by my healthcare provider.
I understand that[Property Name]may have pet restrictions or fees, but under the Fair Housing Act, reasonable accommodations must be made for support animals. I'm happy to provide documentation from my licensed healthcare provider confirming my need for this accommodation.
Please let me know what specific documentation you require. I appreciate your attention to this matter and look forward to your response.
Best regards,
[Your name]
Airline Notification Template (PSD):
Dear[Airline]Accommodations Team,
I am traveling on flight[number]on[date]and will be accompanied by my psychiatric service dog. Under the Air Carrier Access Act, I am providing advance notice of our travel.
My PSD is[description of animal]and assists me with tasks related to my disability. I have documentation from my healthcare provider and can provide this as needed.
Please confirm receipt of this notification and let me know if you require any additional information.
Thank you,
[Your name]
* For more templates, scripts, tips and communication support - read about our ESA/PSD Package here.
Regardless of documentation status, here are 5 things you can do now to get your pet to help you deal with anxiety right now:
๐ซ Calming Touch Connection:
Find a quiet space together. Rest your hand on your pet's side, feeling their steady breathing. Match your breath to theirs, allowing tension to release naturally. This simple practice often creates immediate calm for both you and your pet.
โจMindful Petting Exercise:
Begin at your pet's head with gentle touch. Move slowly toward their tail, focusing entirely on the sensation and your pet's response. Notice their signs of relaxation - perhaps a peaceful sigh or softened expression. This practice helps quiet busy thoughts while strengthening your bond.
๐ฟ Interactive Focus Shift:
When anxiety rises, engage your pet in gentle play or interaction. Focus completely on their movements and responses, allowing other concerns to fade temporarily. This shared attention often creates natural moments of joy and mental clarity.
๐ฉต Comfort Routine Building:
Create a special comfort space together. Arrange it with soft bedding or familiar items that you both enjoy. Spend quiet time there daily, establishing it as your shared sanctuary for peaceful moments.
๐ง Walking Meditation:
Take gentle walks together, allowing your pet's natural pace to guide you. Notice the way they experience the world, finding peace in their present-moment awareness.This moving meditation provides both physical activity and emotional calming.
A simpler option: We've built an all-in-one package specifically for this - here's a quick description of it:โ โ
One-stop shop: no more confusion about the process: need training? We got it. Need Documentation? No Problem. Need Expert Support? We're here.โ โ
We help you figure out what training you need (and what you don't) and build a customized fast-track training plan, built by professional service dog behaviorists.โ โ
We help you figure out the required documentation, match you with pre-vetted licensed professionals in your state and schedule a quick online assessment. Your documentation will arrive in 48 hours after the call.โ โ
You get ongoing tech-based support to give you peace of mind about your experience with your ESA or PSD out in the world, helping you navigate any situation, legal questions and challenges.โ โ
We make communication with landlords, airlines and others easy with scripts and letter templates proven to make things smooth and easy.Our comprehensive support includes:โ Obedience Training Workshop($97 included)
โ Customized Task-Specific Training ($297 included)
โ Licensed provider matching ($97 included)
โ Professional assessment ($97 included)
โ Rights guidance ($97 included)
โ Regular updates ($120/year included)
โ Templates & Scripts ($97 included)
โ Dedicated Tech-based Ongoing Support ($97/year included)It's the only complete solution we're aware of that combines professional-grade training, legitimate mental health evaluation, legally-compliant documentation, and the peace of mind of ongoing support, and in one place.We take the confusion out of the process, and give you the confidence you deserve.
โ Worry-Free Experience:
If for some reason your assessment indicates you are not eligible for an ESA or a PSD, you will receive a full refund.
๐พ Operated by K9 Training Institute, trusted by 24,000+ customers.โญโญโญโญโญ 4.9 Rating from 1597 Sitejabber & Trustpilot reviews
๐ Use our online qualification assessment to check if you qualify, explore the full list of conditions, and get your customized training plan, expedited ESA/PSD letter and ongoing support now: Click Here.